
甘肃政法大学认真学习、全面贯彻落实习近平总书记对研究生教育发展的重要指示和《关于加快新时代研究生教育改革发展的意见》精神,加快实现学校研究生教育高质量发展,助力研究生教育强国建设。过去五年,在学校党委坚强领导下,在学校各部门、各学院和研究生教育工作者的大力支持与积极配合下,我校研究生教育始终坚持德智体美劳全面发展的育人目标,推进高水平的人才培养体系建设;坚持把立德树人作为研究生教育的根本任务,将其融入思想道德建设、文化知识教育、社会实践教育各环节;坚持问题导向,突出学科优势,强化服务理念,大力推动创新创业教育,扎实落实各项措施,稳步推进我校研究生教育事业高质量发展,成效显著。
把牢方向关,坚持多学科交叉融合特色发展
五年来,学校研究生教育坚持“立足甘肃,面向全国,辐射‘丝绸之路经济带沿线国家’”的办学定位,积极响应服务国家重大战略需求、服务西部地方经济社会发展和法治建设的号召,久久为功,奋力前行,以法学学科为牵引,以证据科学、网络空间安全、公共安全等学科为依托形成特色学科专业群,以新文科、新工科建设为契机,不断推进学科专业交叉融合发展,在研究生培养中逐步形成了民族区域法治、涉外法务、犯罪心理测试技术、反恐法务、司法鉴定、司法社工、生态文明法治、网络犯罪侦查、法治新闻、法务会计等专业特色方向,凸显了学校“政法类、区域性、应用型”的办学特色。
学校根据学科专业方向特色,努力创新研究生教育课程体系,开设了一批具有我校特色的研究生课程。如:在法律硕士(涉外法务)方向下开设《丝绸之路经济带建设国际法制保障专题研究》为代表的课程模块,在会计学下开设《财经法规专题》为代表的课程模块,在网络空间下开设《网络空间安全法律法规专题》为代表的课程模块,在社会工作下开设《司法社会工作》为代表的课程模块,在司法鉴定下开设《电子数据鉴定专题》为代表的课程模块等。
把好思想关,坚持思政教育全过程覆盖
五年来,学校紧紧围绕培养什么样的人、如何培养人以及为谁培养人这个根本问题,大力弘扬“崇德明法,弘毅致公”的校训精神,把思想政治工作贯穿研究生教育全过程。一是重视思政课程教育,在2021级研究生培养方案中设置《中国特色社会主义理论与实践研究(习近平新时代中国特色社会主义思想专题)》《马克思主义与社会科学方法论》《习近平法治思想专题》等课程,坚持“思政课程”和“课程思政”同向同行,协同育人;二是注重学术道德建设,积极组织研究生参加各类学术道德与学风建设宣讲,并将学术道德教育渗透在研究生的入学教育、导师指导和日常管理等环节。制定实施《甘肃政法大学研究生学位论文学术不端行为处理办法》,对在校研究生学术不端行为的惩治作出了明确规定;三是加强校园文化建设,以研究生学术讲座、学术沙龙、社会实践、文体活动为载体,将思政教育潜移默化于第二课堂,切实加强了思政教育的针对性、操作性和时效性。
把准育人关,打造了一支高素质导师队伍
五年来,学校打造了一支适应新时代研究生培养要求的高素质导师队伍。通过修订政策文件、更新管理理念、加强示范引领,已初步形成“选聘-培训-考核-激励”的导师队伍建设举措,建立了一支专兼结合的导师队伍。近几年,学校制定并实施《甘肃政法大学全面落实研究生导师立德树人职责实施细则》《甘肃政法大学硕士研究生指导教师工作条例》《甘肃政法大学硕士研究生指导教师考核办法》《甘肃政法大学研究生导师组工作条例》等多项制度,严格导师遴选标准,坚持择优上岗,加大考核力度,加强导师培训。
2017—2021年,学校共计遴选研究生导师231人,其中校内导师95人,校外学术学位导师10人,实务导师126人。截至目前,学校共有研究生导师398名,其中校内导师214名,校外学术学位导师10人,实务导师174名;聘任上岗导师351人,其中校内导师177人,校外学术学位导师10人,实务导师164人。2020—2021年,对招生满三年导师100人完成考核,其中优秀63人,合格37人。同时,学校与兰州理工大学研究生院、甘肃农业大学研究生院等兄弟院校开展联合导师培训,培训内容涉及学习贯彻全国研究生教育大会精神、研究生教育政策解读、研究生心理健康教育、优秀导师分享经验,培训形式包括聘请高校教育领域的知名校外专家讲座、优秀校内专家与青年导师座谈会、青年教师交流心得等。多次组织研究生骨干导师参加甘肃省教育厅主办,委托清华大学开展的高校科技创新与研究生导师培训班。学校已初步建成一支年龄、职称、学缘结构合理,教学、科研、育人能力较强的导师队伍。
把严过程关,全力提高研究生培养质量
近五年,学校从研究生招生源头抓起,通过加大研究生招生宣传力度,拓宽研究生选拔渠道,优化研究生招生计划配置,严格把关研究生招生复试过程,建立健全研究生招生工作制度等措施,多措并举,研究生生源质量提升明显,生源结构改善突出,来自“双一流”院校生源数量明显提升,调剂录取分数线持续上调,这是对我校研究生教育迈向高质量发展的高度认可和肯定。
五年来,在校研究生规模逐年稳步增加。截至目前,我校全日制在校研究生1565人。其中,按学位类别统计,学术型研究生577人,专业学位型研究生988人。
五年来,学校根据经济社会发展需求、学科发展前沿和研究生个人发展需要,不断完善课程体系,及时更新课程内容,丰富课程类型。健全课程教学质量监控,规范课程教学,建立科学的教学督导和评价制度,加强对授课质量的监测和评估,提高课程教学质量。制定专业学位研究生实践教学质量的监督与评价办法,保证实践教学质量。针对研究生教育的特点,学校积极摸索研究生教学评价方式。2020年12月、2021年12月研究生处面向全体研究生开展授课满意度专项调研,对学生反馈的信息向学院总体性地进行反馈。完善听课制度及定期督导检查,要求各学院院长和分管研究生工作的副院长坚持听课,尤其是新开课程和新任课教师的课堂教学检查,研究生处有专人对上课情况进行检查,对同学反馈的上课中的情况和听课中遇到的情况及时向相关学院反馈。完善新开设课程审批和已开设课程定期审查机制,保证教学质量。
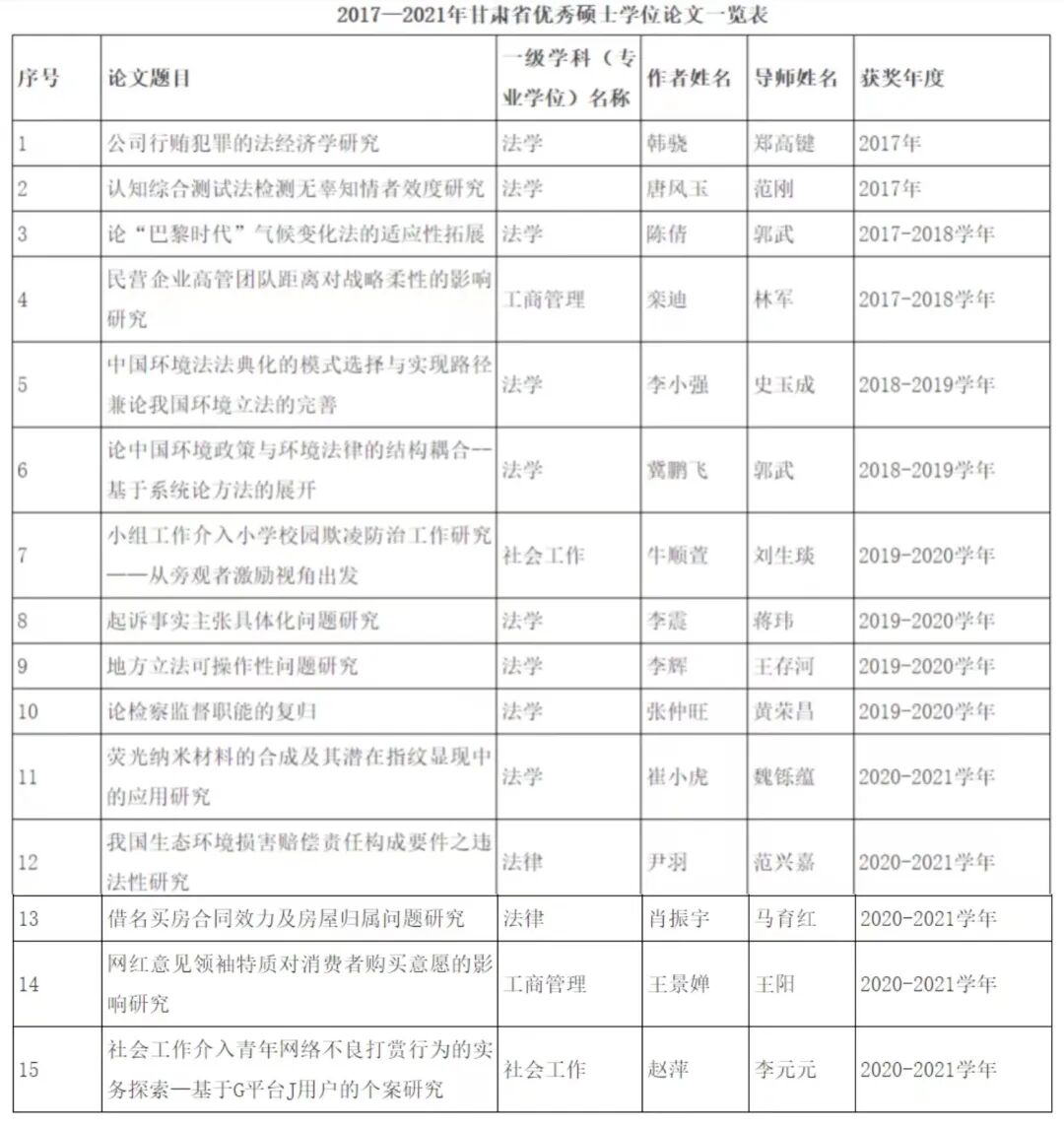
五年来,有66人获得国家奖学金,53篇硕士学位论文评为校级优秀硕士学位论文,其中的13篇硕士学位论文被评为甘肃省优秀硕士学位论文,44人考取博士研究生,3人获得李政道奖学金,23人被评为甘肃省高校优秀毕业生,12人被评为甘肃省高校三好学生,优秀硕士学位论文培育与奖励项目立项31项,科研创新项目立项120项,支持46名研究生参加具有影响力的全国性学术会议,申报甘肃省优秀研究生“创新之星”项目40项。
过去五年,学校先后组织对《甘肃政法大学研究生招生考试自命题管理办法》《甘肃政法大学研究生工作条例》《甘肃政法大学研究生学位论文工作实施办法》《甘肃政法大学研究生学位论文学术不端行为处理办法》《甘肃政法大学硕士研究生指导教师工作条例》《甘肃政法大学研究生国家奖学金管理办法》《甘肃政法大学优硕论文评选办法(修订)》等近30余项规章制度,涵盖研究生教育的全过程管理,确保研究生招生录取、课程考试、学术研究、学位论文开题、中期考核、实训实习、学位论文评阅、答辩、学位授予等重要环节标准清晰、程序严密、记录规范、留存完整。 为培养德智体美劳全面发展的复合型人才,党委研究生工作部、各学院及导师组(导师),根据学科专业特色,举办了形式多样的研究生学术活动月、学术沙龙、读书会、案例讨论会、模拟法庭、法律专题辩论赛等学术活动,积极开展趣味运动会、研究生国奖经验交流会、考博经验交流会、演讲辩论赛、心理健康教育讲座等内容丰富的校园文化活动。 过去的五年,是不忘初心、砥砺奋进的五年;过去的五年,是继往开来、勇于拼搏的五年。承前启后,下一个五年,全体研究生教育工作者将继续深入贯彻落实习近平总书记的重要批示精神和全国及甘肃省研究生教育工作会议精神,分类推进培养模式改革,统筹构建质量保障体系,建成质量更高、内涵更丰富、特色更鲜明的研究生教育体系,培养符合社会发展需求的创新型、复合型、高层次人才,推动我校研究生教育迈上新台阶。
版权所有 ©️ 杭州师范大学研究生院 公安备案号:33011002011919 浙ICP备11056902号-1 技术支持:亿校云
手机微网站
微信公众号